2018年3月机修钳工技师模拟试题及答案卷24
试题展示2018年3月机修钳工技师模拟试题及答案卷24机修钳工职业资格技师最新最全,免费模拟练习
2018年机修钳工模拟试题及答案由云习网提供
职业资格下载地址 免费练习 。
1、(判断题)()液压伺服系统中的执行机构的运动随着输入信号的改变而变化。
正确答案:错误
2、(主观题)试论述安装蜗杆传动机构时应注意哪些要求?
正确答案:装配要求为:|1、蜗杆轴心线与蜗杆轴心线必须互相垂直,蜗杆轴心线应在蜗轮轮齿的对称平面内。|2、蜗轮与蜗杆间的中心距要正确,以保证有适当的啮合侧隙和正确的接触斑点。|3、转动灵活,蜗轮在任意位置旋转蜗杆手感相同,无卡住现象。
3、(单选题)继电器是通过()对电路实行控制的。
A 闸刀开关
B 空气开关
C 接触器
D 接触开关
正确答案:C
4、(单选题)数控机床半闭环进给伺服系统的检测元件是()。
A 角位移检测器
B 直线位移检测器
C 角速度检测器
D 压力检测器
正确答案:A
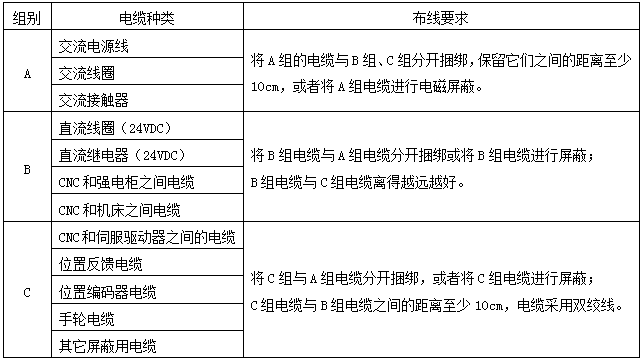
5、(主观题)为了减小CNC信号电缆间以及与强电电缆间的相互干扰,布线时应遵循什么原则?
正确答案:为了减小CNC信号电缆间以及与强电电缆间的相互干扰,布线时应遵循的原则是:|

6、(主观题)三坐标测量机主要进行哪些方面的测量?
正确答案:由于三座标测量机的原理是点位或连续测量法,因此它可进行各种几何位置和各种形位误差的测量,例如箱体、曲面、叶片、齿轮等复杂的几何参数,并可对圆度、平面度、直线度、垂直度等几何形状误差进行测量。
7、(多选题)机械手一般由()等部分组成。
A 执行机构
B 驱动系统
C 控制系统
D 偏心机构
E 执行装置
正确答案:ABCE
8、(单选题)数控系统对电网电压有一定要求,电网压低于下限值时,将导致数控系统()。
A 重要的电子元件损坏
B 加速老化
C 不能稳定工作
D 烧坏驱动器
正确答案:C
9、(多选题)购置数控机床前应做好充分准备,其中写技术分析报告是很关键的一项工作,写技术分析报告时除了对购置的理由、投资来源、附属装置、刀具系统、刀库类型和刀库容量的选择、夹具的选择、性能价格比、售后服务等内容作出详细分析外,还应该列出()。
A 对机床的要求
B 无法量化的费用分析
C 签订合同
D 对数控系统的选择
E 投资心理分析
正确答案:AD
10、(主观题)写出设备修理质量管理的工作内容。
正确答案:设备修理质量管理的工作内容有:|1、制定设备修理的质量标准。|2、编制设备修理的工艺。|3、设备修理质量的检验和评定工作。|4、加强修理过程中的质量管理。|5、开展修后用户服务和质量信息反馈工作。|6、加强技术、业务培训工作。
11、(主观题)型材中常见的缺陷有哪些?
正确答案:1)钢板:分层、夹杂物、裂纹、皮下气孔、表面缺陷(如鳞状折叠、龟壳状)。|2)钢棒:裂纹、夹杂物、表面缺陷(如折叠和皱纹)。|3)钢管:外壁折叠、划痕、横向或纵向裂纹。
12、(单选题)设备累积运转()h后,一般要进行以操作人员为主,维修人员为辅的设备一级保养维护工作。
A 300
B 400
C 500
D 600
正确答案:C
13、(主观题)阅读下面某进口数控系统的跟踪参数界面然后回答问题。
(1)“TRACE MODE”、 “ADDRESS TYPE”、“ MASK DATA”的中文意思是什么? (2)软键“[EXEC]”的功能是什么?
正确答案:1、“TRACE MODE”:选择跟踪方式;“ADDRESS TYPE”:选择地址类型;“MASK DATA”:跟踪数据范围,用16进制数指定跟踪位。2、软键“[EXEC]”的功能是开始跟踪。清除跟踪存储器,指定信号的每次变化的状态都将被存储下来。
14、(多选题)下面选项属于液位压力传感器的是()。
A 静压液位计
B 主液位变送器
C 液位传感器
D 水位传感器
E 气位传感器
正确答案:ABCD
15、(单选题)车螺纹时,其牙形不正确,分析其产生原因主要有()。
A 车刀安装不正确,使刀具刃角变化,从而产生螺纹的半角误差
B 车刀牙形角本身就有误差
C 车刀形状被磨损
D 机床规格不对
E 车刀不锋利
正确答案:ABC
16、(判断题)职业责任就是各种专业技术人员在从事职业活动中造成他人人身伤害或财产损失而依法承担的损害赔偿责任。
正确答案:正确
17、(判断题)回转刀架换刀方式的主要优点在于省去了自动松夹、卸刀、装刀、夹紧以及刀具搬运等一系列复杂的操作。从而提高了换刀的可靠性,并显著地缩短了换刀时间。
正确答案:错误
18、(主观题)分别写出设备改造(精化)的目的和原因。
正确答案:(1)设备改造(精化)的目的是:|①提高设备可靠性和工序能力。|②提高劳动生产率。|③减轻操作劳动强度、提高设备自动化程度。|(2)设备改造(精化)的原因是:|①工件结构特点的需要。如工件刚性差、易变形或形状独特等。|②工件技术要求的需要。如有些工件在应用的设备上加工达不到工件的技术要求、尺寸精度、表面粗糙度、位置精度等。|③工件加工批量的需要。改进设备的工序能力可以提高工件加工的生产率。
19、(主观题)三坐标测量机主要进行哪些方面的测量?
正确答案:由于三座标测量机的原理是点位或连续测量法,因此它可进行各种几何位置和各种形位误差的测量,例如箱体、曲面、叶片、齿轮等复杂的几何参数,并可对圆度、平面度、直线度、垂直度等几何形状误差进行测量。
20、(主观题)数控机床使用多年后,主轴箱噪声变大,请分析噪声原因及处理过程。
正确答案:1、机床主轴箱产生噪声的原因主要有:|(1)机床主传动系统中齿轮在运转时产生的噪声,主要包括:|①齿轮在啮合中,使齿与齿之间出现连续冲击而使齿轮在啮合频率下产生受迫振动并带来冲击噪声。|②因齿轮受到外界激振力的作用而产生齿轮固有频率的瞬态自由振动并带来噪声。|③因齿轮与传动轴及轴承的装配出现偏心引起的旋转不平衡的惯性力,因此产生了与转速相一致的低频振动。随着轴的旋转,每转发出一次共鸣噪声。|④因齿与齿之间的摩擦导致齿轮产生的自激振动并带来摩擦噪声。如果齿面凸凹不平,会引起快速、周期性的冲击噪声。|(2)轴承的噪声分析:轴承与轴径及支承孔的装配、预紧力、同心度、润滑条件以及作用在轴承上负荷的大小,径向间隙等都对噪声有很大影响。另外一个重要原因是国家标准对滚动轴承零件都有相应的公差范围,|因此轴承本身的制造偏差,在很大程度上就决定了轴承的噪声。可以说滚动轴承的噪声是该机床主轴变速系统的另一个主要噪声源,特别在高转速下表现更为强烈。滚动轴承最易产生变形的部位就是其内外环。内外环在外部因素和自身精度的影响下,有可能产生摇摆振动、轴向振动、径向振动、轴承环本身的径向振动和轴向弯曲振动。|2、对主轴箱噪声的处理及控制:|(1)齿轮的噪声控制。由于齿轮噪声的产生是多因素引起的,其中有些因素是齿轮的设计参数所决定的。针对该机床出现的主轴传动系统的齿轮噪声的特点,在不改变原设计的基础上,有下列在原有齿轮上进行修整和改进的一些做法:|①齿形修缘。由于齿形误差和法向齿距的影响,在轮齿承载产生了弹性变形后,会使齿轮啮合时造成瞬时顶撞和冲击。因此,为了减小齿轮在啮合时由于齿顶凸出而造成的啮合冲击,可进行齿顶修缘。齿顶修缘的目的就是校正齿的弯曲变形和补偿齿轮误差,从而降低齿轮噪声。|②控制齿形误差。一般情况下,齿形误差越大,产生的噪声也就越大。|③控制啮合齿轮的中心距。在控制啮合齿轮的中心距时,将齿轮的外径,传动轴的弯曲变形及传动轴与|齿轮、轴承的配合都控制在理想状态,这样可尽量消除由于啮合中心距的改变而产生的噪声。|④润滑油对控制噪声的作用。润滑油在润滑和冷却的同时,还起一定的阻尼作用,噪声随油的数量和粘度的增加而变小。|(2)轴承的噪声控制|①控制内外环质量。|②控制轴承与孔和轴的配合精度。在机床的主传动系统中,轴承与轴和孔配合时,应保证轴承有必要的径向间隙。径向工作间隙的最佳数值,是由内环在轴上和外环在孔中的配合以及在运行状态下内环和外环所产生的温差所决定的。因此,轴承中初始间隙的选择对控制轴承的噪声具有重要意义。
21、(单选题)以直线拟合廓形曲线时,容许的拟合误差等于()。
A 零件尺寸公差
B 零件尺寸公差的1/2~1/3
C 零件尺寸公差的1/5~1/10
D 零件尺寸公差的1/20
正确答案:C
22、(单选题)通常在命名或编程时,不论何种机床,都一律假定工件()刀具移动。
A 运动
B 移动
C 转动
D 静止
正确答案:D
23、(单选题)较长的自由齿形带,为衰减带()常用张力轮。
A 移动
B 平动
C 转动
D 振动
正确答案:D
24、(主观题)试述大型设备大修时的注意事项。
正确答案:1)零、部件的修理必须严格按照修理工艺进行,达到几何精度的要求。|2)零、部件在组装前必须做好细致的检查工作,保证组装的完整性、可靠性。|3)零、部件在组装前必须做好起吊等安装的准备工作,准备好起吊的钩具、绳索、辅具等,做好安全防范工作。|4)在大型设备的大修理前要合理安排工作进度、人员的组织、备配件及材料的供应,一般都要排出网络计划(作业计划)。|5)零、部件的组装和总装,要做到一次装配成功、一次精度验收成功、一次试车成功,减少或消除因各种失误而造成的返工、拆卸、重新装配。
25、(判断题)在锻造工艺图中,零件的基本尺寸与公差标注在尺寸线的上面;锻件要求的尺寸和公差标注在尺寸线的下面括号内。
正确答案:错误
26、(判断题)液压传动系统中采用密封装置的主要目的是为了防止灰尘的进入。
正确答案:错误
27、(多选题)圆平面导轨刮削后,根据测量结果画出的曲线图误差,是安装和导轨直线度综合误差,安装误差是在()处水平仪的最大读数差。
A 0°
B 30°
C 60°
D 90°
E 180°
正确答案:AE
28、(判断题)梯形长丝杠在加工时容易产生弯曲变形,在半精车后弯曲度已较小,故该工艺可采用压高点法校直。
正确答案:错误
29、(判断题)用压力机安装轴上轴承,不能在压力机和内环间用安装顶模
正确答案:错误
30、(多选题)高速加工是面向21世纪的一项高新技术,高速数控机床必须同时具有高速主轴系统和高速进给系统,才能实现材料切削过程的高速化,为了实现高速进给,国内外有关制造厂商不断采取措施,提高滚珠丝杠的高速性能。主要措施有()。
A 改变滚珠丝杠副的安装方式
B 改进滚珠循环反向装置,提高滚珠运动的流畅性
C 采用“空心强冷”技术
D 对于大行程的高速进给系统,可采用丝杠固定、螺母旋转的传动方式
E 适当加大丝杠的转速、导程和螺纹头数
正确答案:BCDE