2018年2月机修钳工技师模拟试题及答案卷22
试题展示2018年2月机修钳工技师模拟试题及答案卷22机修钳工职业资格技师最新最全,免费模拟练习
2018年机修钳工模拟试题及答案由云习网提供
职业资格下载地址 免费练习 。
1、(多选题)由于(),使磨削工件圆度超差。
A 工件主轴松动
B 顶尖尾锥松动
C 尾座套松动
D 顶尖磨损
E 砂轮主轴松动
正确答案:BD
2、(主观题)对装配完成并经检验合格的液压系统还必须进行调试。液压系统调试的内容有哪些?
正确答案:液压系统调试的内容是:对液压系统在自动工作循环中各个部件的力、速度、行程的终点和始点、各动作的顺序、动作的时间和整个循环的总时间进行测试和调整,使其达到预定的数值和要求;同时还检验压力、速度和行程方面的可调性以及观察油温的变化情况,对不符合要求的部分进行校正和采取措施加以解决。
3、(单选题)用水平仪测量单轨面扭曲,要使用()水平仪垫底。
A 矩形
B 与导柱轨面形状相符的
C 三角形
D 圆柱形
正确答案:B
4、(单选题)从工作性能上看液压传动的优点有()。
A 比机械传动准确
B 速度、功率、转矩可无级调节
C 效率高
D 精度高
正确答案:B
5、(判断题)()数显装置在设备改造中的应用,既能提高加工精度,又能提高劳动生产率。
正确答案:正确
6、(判断题)()切削加工中,由于传给刀具的热量比例很小,所以刀具的热变形可以忽略不计。
正确答案:错误
7、(单选题)组织纪律、劳动纪律、财经纪律、群众纪律所反应的是劳动纪律的()。
A 一致性
B 强制性
C 特殊性
D 规律性
正确答案:A
8、(主观题)可编程控制器(PLC)的工作原理是什么?
正确答案:可编程控制器(PLC)的工作原理是由按钮、传感器和行程开关输入信号,当信号改变时,控制系统做出反应,通过编制的机内逻辑程序,产生输出信号以控制被控系统的外部负载(如继电器、电动机、电磁阀、指示灯、报警器等)。
9、(单选题)刀具材料要有足够的强度和韧性主要是指刀具材料的抗弯强度及()要求高,以防止切削过程中刀具发生脆性断裂及崩刃现象。
A 冲击韧性
B 抗拉强度
C 疲劳断裂
D 耐氧化性
正确答案:A
10、(多选题)某加工中心,在机床搬迁后,首次开机时机床出现剧烈振动,CRT显示401、430报警。其中401报警的含义是“X、Y、Z等进给轴驱动器的速度控制准备信号(VRDY信号)为OFF状态,即:速度控制单元没有准备好”;430报警的含义是“停止时Z轴的位置跟随误差超过”,机床搬迁前工作正常。下面关于故障原因的分析,正确的是()。
A 系统参数错误
B 分析机床搬迁前后的最大变化是输入电源发生了改变,因此,电源相序接反的可能性较大
C 机床的急停开关闭合,系统处于急停状态
D 液压回路压力不足
E 考虑到机床搬迁前工作正常,可以认为机床的剧烈振动,是引起401号和430号报警的根本原因
正确答案:BE
11、(单选题)继电器是通过()对电路实行控制的。
A 闸刀开关
B 空气开关
C 接触器
D 接触开关
正确答案:C
12、(单选题)在铸锻件毛坯表面上进行划线时,可使用()。
A 油漆
B 白灰水
C 机油
D 红丹粉
正确答案:B
13、(单选题)快速成形技术可直接地将计算机中关于产品设计的信息转换成()。
A 线框数学模型
B 面框数学模型
C 实体数学模型
D 产品实物
正确答案:D
14、(判断题)精密零件(主轴、丝杠、蜗杆副等)拆卸后必须注意放置方法,以免因零件变形、磕碰而丧失精度。如丝杠必须采用专用放置胎具。
正确答案:错误
15、(单选题)通过操作训练,可以使所学的知识加深和巩固,锻炼他们的()。
A 独立操作能力
B 基本操作能力
C 实际操作能力
D 正常操作能力
正确答案:C
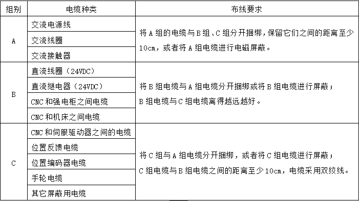
16、(主观题)为了减小CNC信号电缆间以及与强电电缆间的相互干扰,布线时应遵循什么原则?
正确答案:为了减小CNC信号电缆间以及与强电电缆间的相互干扰,布线时应遵循的原则是:
17、(单选题)因为(),使万能磨床工作台换向时发生冲击。
A 系统中有空气
B 工作压力过高
C 油缸密封过紧
D 工作流量过大
正确答案:B
18、(主观题)简述电火花加工和线切割加工的相同点和不同点。
正确答案:1、电火花加工和线切割加工的相同点:|(1)加工原理相同,均属于电腐蚀加工。|(2)加工的工件材料,无论硬度高低,必须是金属材料。|2、电火花加工和线切割加工的不同点:|(1)电火花加工电极材料一般为紫铜或石墨;线切割加工电极为铜丝或钼丝。|(2)电火花加工工具电极为成型电极,与需加工的型腔在形状上相匹配,常为一一对应的关系。线切割加工的电极丝则可以加工不同的型腔,应用范围广泛。|(3)电火花加工在加工过程中,既有正极性加工,也有副极性加工;而线切割加工只是正极性加工。|(4)电火花加工既可以加工通孔,也可以加工盲孔;线切割加工只能加工母线是直线的通孔。|(5)电火花加工通常在塑料模具加工中应用;线切割加工通常在五金模具加工中应用。
19、(判断题)铰孔与攻螺纹的操作一样,退出刀具时,均用反转退出。
正确答案:错误
20、(判断题)职业责任就是各种专业技术人员在从事职业活动中造成他人人身伤害或财产损失而依法承担的损害赔偿责任。
正确答案:正确
21、(主观题)某旋转件的质量m=10kg,工作转速n=3000r/min,平衡精度等级为G2.5。试求平衡后允许的偏心距e和剩余不平衡力矩M(取重力加速度g≈10m/s2)。
正确答案:旋转件的角速度 ω=2πn/60=2π×3000/60=314.16rad/s,由于平衡精度等级为G2.5,所以旋转件的偏心速度 ve=2.5 mm /s,允许的偏心距 e=1000 ve/ω=1000×2.5/314.16=7.96μm剩余不平衡力矩 M=We=mge=10×10×7.96=796N·μm =0.80 N·mm。平衡后允许的偏心距e为7.96μm,剩余不平衡力矩M为0.80 N·mm。
22、(主观题)图示圆柱齿轮,内孔需淬硬及磨削,孔径为φmm,键槽深度尺寸为mm。若加工工序顺序为:(1)镗内孔至φmm;(2)拉键槽至尺寸A;(3)热处理;(4)磨内孔至尺寸φmm。由于热处理后内孔的尺寸变形很小,可忽略不计,为了保证键槽尺寸深度mm,计算拉键槽的中间工序尺寸A,并画出尺寸链图。
正确答案:
23、(主观题)分别写出工序质量控制点的作用和设置原则。
正确答案:工序质量控制点的作用是:|(1)使工序处于受控状态,在产品制造过程中,运用重点控制和预防为主的思想,控制关键质量特性值、关键部位、薄弱环节等。|(2)控制某个具体的定量质量特性。|工序质量控制点设置原则是:|(1)全部质量特性重要性分级为A级质量特性和少数为B级质量特性,以及关键部位。|(2)工艺上有特殊要求,对下道工序的加工、装配有重大影响的项目。|(3)内、外部质量信息反馈中出现质量问题较多的薄弱环节。
24、(主观题)写出工序质量控制点的设置原则,列出工序质量控制点的常用控制文件的名称。
正确答案:工序质量控制点设置原则是:|(1)按全部质量特性的重要性分级为A级质量特性和少数为B级质量特性,以及关键部位。|(2)工艺上有特殊要求,对下道工序的加工、装配有重大影响的项目。|(3)内、外部质量信息反馈中出现质量问题较多的薄弱环节。常用的控制文件有:作业指导书;设备定期检查记录卡;设备日点检记录卡;工艺装备定期检查记录卡;量、检具检定记录卡;检验指导书;控制图;自检记录表。
25、(多选题)点接触淬火常用的电极材料是()。
A 耐热钢
B 电工钢
C 铜
D 石墨
E .铝
正确答案:CD
26、(主观题)分析加工工件表面粗糙度值偏高的原因及解决方案
正确答案:加工工件表面粗糙度值高的可能原因及解决方案是:|1、导轨的润滑油不足,致使溜板爬行。|解决方案:加润滑油,排除润滑故障。|2、滚珠丝杠有局部拉毛或磨损|解决方案:更换或修理丝杠。
27、(单选题)液压泵是液压系统中的动力部分,能将电动机输出的机械能转换为油液的()能。
A 压力
B 流量
C 速度
D 动力
正确答案:A
28、(判断题)精密夹具装配的调整过程中,选择的补偿件应为最先装配的元件。
正确答案:错误
29、(判断题)()数显装置在设备改造中的应用,只能提高加工精度,不能提高劳动生产率。
正确答案:错误
30、(单选题)车螺纹时,其牙形不正确,分析其产生原因主要有()。
A 车刀安装不正确,使刀具刃角变化,从而产生螺纹的半角误差
B 车刀牙形角本身就有误差
C 车刀形状被磨损
D 机床规格不对
E 车刀不锋利
正确答案:ABC